Розділ Енергоефективність приклад розробки
Розділ Енергоефективність згідно ДСТУ Б А.2.2-8.2010 приклад

Відповідно до ДБН А.2.2-3-2014 «Склад та зміст Проектної Документації» розділ енергоефективність є обов’язкою частиною проектної документації. Це і не дивно на даний момент. В сьогоднішній ситуації при значному рості тарифів на енергоносії – звичайно ж приділяють увагу питанню енергозбереженню.
І як не на стадії проектуванні – першому кроці при будівництві нової, або ж реконструкції будівлі потрібні рішення як призведуть до ефективного використання енергії на опалення, вентиляцію, освітлення та інше.
Інструментом який допоможе проаналізувати усі закладені рішення на відповідність сучасним нормативам енергозбереження і є той самий розділ енергоефективність у складі проектної документації.
І так, спробуємо розглянути на конкретному прикладі з яких саме частин складається розділ енергоефективність. Який пропустить
експертиза проектної документації.
ЕНЕРГОЕФЕКТИВНІСТЬ
ЕНЕРГОЕФЕКТИВНІСТЬ
1. Загальні дані.
Проектом передбачено проведення капітального ремонту, термомодернізація будівлі Сергіївської закладу дошкільної освіти (ясла-садок) '' Колосок '', розташованого за адресою: вулиця Соборна 5, село Сергіївка Слов'янського району Донецької області.
Планується виконати наступні заходи:
- приведення фактичного опору огороджувальних конструкцій зовнішніх стін до нормативного шляхом утеплення ЕППС з тонкошарової штукатуркою.
- утеплення фундаменту будівлі не передбачається, так як роботи по утепленню фундаментів і облаштування відмощення були виконані в 2017 році
- утеплення горищного перекриття матеріалом Термолайф Кавіті товщиною 150 мм.
- Загальна частина - описує загальні дані по об'єкту будівництва або ж реконструкції.
- Вхідні дані - опис геометричних показників, режим роботи будівлі, а також загальний вигляд об'єкта дослідження.
2. Вхідні дані
I Загальна інформація про об'єкт
Дошкільний навчальний заклад '' Сонечко '' побудовано в 1983 році. Загальна площа забудови становить 498,24 м2 з будівельним об'ємом 4982,40 м3. У плані має прямокутну форму. Просторова жорсткість будівлі забезпечується за рахунок конфігурації будівлі, спільної роботи поздовжніх і поперечних стін і жорсткого перекриття.
Розрахункова кількість персоналу становить 15 осіб, кількість відвідувачів 75 осіб/добу.
Код будівлі згідно ДК 018-2000 - 1263.5 "Будівлі дошкільних та позашкільних навчальних закладів".
Фасади будівлі представлені на малюнку нижче:

3. Наступною частиною розділу енергоефективність є вже вхідні дані для розрахунків. Тут розглядаються конструктивні рішення (з чого склад стіни, перекриття, дах, підвал, які вікна пропонуються до установки і так далі. І звичайно розглядаються всі інженерні системи будівлі.
II. Вхідні дані для розрахунків
Конструктивні рішення:
- зовнішні стіни - виконані із силікатної цегли;
- внутрішні стіни і перегородки - з глиняної цегли, товщиною 420 мм;
- фундаменти стрічкові, цегляна кладка з керамічної цегли;
- перекриття та покриття - збірні залізобетонні багатопустотні плити;
- покрівля - вальми типу, покриття - металочерепиця, як каркас служить існуюча покрівельна система;
- світлопрозорі конструкції виконані з ПВХ профілів із заповненням двокамерними склопакетами з енергозберігаючим покриттям на внутрішньому склі (4М1-10-4М1-10-4i). Площа світлопрозорих конструкцій відповідає нормам природного освітлення згідно з ДБН В.2.5-28.
Система опалення.
У будівлі передбачено водяне опалення. Джерелом теплопостачання є існуюча модульна газова котельня. Система опалення - однотрубна, з нижнім розведенням. Радіатори біметалічні без термостатичних регуляторів..
Впливові фактори які впливають на енергоефективність та енергозбереження та розподіл теплоносія водяної системи опалення.
Впливові чинники енергоефективності водяної системи опалення з опалювальними приладами (радіатор, конвектор і т.д.) у приміщеннях висотою не більше 4 м:
| Впливовий фактор | Деталізація впливового фактора |
| Регулювання температури приміщення | Відсутня, з центральним якісної регулювання теплоносія |
| Температурний напір (при температурі повітря 20 ° С | 30 К (наприклад, 55/45) |
| Специфічні теплозатрати через зовнішні огороджувальні конструкції |
Опалювальний прилад встановлений біля зовнішньої стіни: - звичайна стіна |
| Гідравлічне налаштування | Система розбалансована |
Система гарячого водопостачання. Гаряче водопостачання від існуючої модульної газової котельні. Використання гарячої води передбачено в санвузлах, а також в душових кімнатах.
Трубопроводи мережі гарячого та холодного водопостачання монтуються з пропіленових труб, які прокладаються приховано в конструкціях підлоги і стін в теплоізолірющем матеріалі.
Впливові чинники енергоефективності системи гарячого водопостачання
.....
4. Розгляд кліматичних параметрів також є важливим етапом при розробці розділу енергоефективність. До них ми відносимо внутрішню температуру, зовнішню температуру для опалення та охолодження та інше.
III Розрахункові кліматичні і теплоенергетичні параметри.
Згідно ДБН В.2.6-31 розрахункова температура внутрінею повітря принемается tв = 22 оС., расетное значення відносної вологості приміщень 50%, згідно з ДБН В.2.6-31 і ДСТУ-Н Б.1.1-27 розрахункова температура зовнішнього повітря Прінемаемие ts = -22 оС.\
Відповідно до п.5.8 ДСТУ-Н Б А.2.2-5 продолжнітельность опалювального періоду опредиляется як тривалість періоду з середньодобовою температурою <8 oC і відповідно ДСТУ-Н Б В.1.1-27 становить zon=176 діб. Середня температура повітря за опалювальний період становить tоп.пер=-0,5 оС.
Згідно ДБН В.2.6-31 нормативне значення приведеного опору теплопередачі Rq min, м2К/Вт, складає:
- для зовнішніх стін - 3,3 м2К/Вт;
- для суміщеного перекриття - 6,0 м2К/Вт;
- для світлопрозорих огороджувальних конструкцій - 0,75 м2К/Вт;
- для вхідних дверей - 0,6 м2К/Вт;
- для підлоги по грунту - 3,75 м2К/Вт.
Максимально допустиме значення річного енергоспоживання для будівлі згідно ДБН В.2.6-31 складає: E max=28 кВт-час/м3.
5. Визначення теплотехнічних показників огороджувальних конструкцій є однією з основ для побудови дійсно енергоефективного будинку яке буде споживати мінімум зовнішньої енергії.
Приведений опір теплопередачі зовнішніх огороджувальних конструкцій визначається відповідно до пункту 5.2 ДСТУ Б В.2.6-189 діє до: 2013. Розрахункову теплопровідність матеріалів приймають згідно з додатком А цього ж ДСТУ.
Зовнішні стіни. Характеристики шарів:

- Внутрішня цементно піщана штукатурка δ=0,05 м, λ=0,93 Вт/(мК); ρ=1800 кг/м3;
- Кладка з силікатної цегли з заповненням швів δ=0,550 м, λ=0,87 Вт/(мК); ρ=1800 кг/м3;
- Клей Ceresit CT190 (не враховується при розрахунку)
.....
Суміщене перекриття
Для розрахунку теплотехнічних показників суміщеного перекриття використовуються наступні елементи (з деякими винятками в зв'язку з їх незначним впливом). Конструкція перекриття зображена на малюнку нижче:


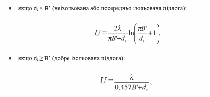
Коефіцієнт теплопередачі підлоги по ґрунті U, Вт/(м2К), визначають за формулами:

6. Також при розробці цього розділу проектної документації проводиться оцінка вологісного режиму будівлі, для попередження утворення надлишкової вологи в конструкціях будівлі і запобігання утворенню грибка.
4. Оценка влажностного режима ограждающих конструкций.
Оцінка вологісного режиму конструкцій здійснена згідно вимог пункту 6.12 ДБН В.2.6-31 для глухих ділянок основного поля зовнішніх стін. Розрахункова оцінка проведена за допомогою теплотехнічного калькулятора огороджувальних конструкцій. На малюнку приведена схема тепловлажностного режиму стінових огороджувальних конструкцій основного проектного рішення зовнішніх стін.
Тепловологісний стан конструкцій зовнішньої багатошарової стіни з утепленням мінеральною ватою.
Згідно ДСТУ-Н Б В. 1.1-27 опредиляется среднемесячніе значення температурі і відносній вологості зовнішнього повітря.
| Місяц | I | II | III | IV | V | VI | VII | VIII | IX | X | XI | XII |
| Температура, оС | -5,2 | -4,4 | 0,7 | 9,4 | 15,4 | 19,0 | 21,2 | 19,8 | 14,9 | 8,0 | 1,8 | -2,9 |
| Відносна вологість, | 86 | 84 | 80 | 66 | 61 | 65 | 63 | 61 | 66 | 75 | 86 | 89 |
Визначається температура і відносна вологість повітря в приміщенні. Для будівлі згідно ДБН В.2.6-31 вона складає 22 оС; 50%
Згідно з таблицею Б.1 визначаються парціальні тиску насиченого водяної пари Е, за формулами (6), (7) - парціальними тисками водяної пари є:
- для внутрішнього повітря: Ев=2645 Па, ев=1322 Па;

7. Показники теплостойкости показують можливість протистояти впливу зовнішніх чинників, а також показують як реагує будівлю на зміну температур.
5. Визначення показників теплостійкості.
Оцінка теплостойкости в літній період зовнішніх стін відповідно до ДСТУ-Н Б В.2.6-190 діє до: 2013
Об'єкт - зовнішня стіна в кліматичних умовах м.Донецьк Параметри клімату району будівництва наведені в таблиці.
| Назва параметра | Значення |
| Середньомісячна температура липня (згідно з таблицею 2 ДСТУ-Н Б В.1.1-27) | 21,2 |
| Середня амплетуда добових коливань температури зовнішнього повітря в липні, оС (згідно таблици 2 ДСТУ-Н Б В.1.1-27) | 11,2 |
| Максимальне значення сумарно сонячної радіації, яка надходить на вертикальну поверхню західної орієнтації в липні, Вт / м2 (згідно з таблицею 15 ДСТУ-Н Б В.1.1-27) | 524 |
| Середнє значення сумарно сонячної радіації яка надходить на вертикальну поверхню в липні, Вт/м2 (згідно з таблицею 15 ДСТУ-Н Б В.1.1-27) | 106 |
| Мінімальна середня швидкість вітру в румбах за липень, повторюваність яких складає 16% і більше, м/с (згідно з таблицею 6 ДСТУ-Н Б В.1.1-27) | 3,8 |
| Номер шару | Обозначение | Значение, (м2К)/Вт |
| 1 | R1 | 0,0538 |
| 2 | R2 | 0,6322 |
| 3 | R3 | 2,4390 |
Определение тепловых инерций каждого слоя и ограждающей конструкции в целом.
Расчет тепловых инерций каждого слоя и ограждающих конструкций приведенной в таблице:
| Номер шару | Позначення | Значення |
| 1 | D1 | 0,5962 |
| 2 | D2 | 6,8908 |
| 3 | D3 | 1,5366 |
8. Визначення енергетичних показників зводиться до розрахунків енергопотреб на опалення, охолодження та гаряче водопостачання. Потім за рахунок втрат визначення загальне енергоспоживання і визначається клас енергоефективності.
Площі зовнішніх огороджувальних конструкцій наведені в таблиці нижче:
| № | Вид огороджувальної конструкції | Загальна площа, м2 |
| 1 | Зовнішні стіни | 668,9 |
| 2 | Суміщене перекриття | 448,8 |
| 3 | Підлога по грунту | 224,4 |
| 4 | Неопалювальний підвал | 224,4 |
| 5 | Світлопрозорі конструкції | 164,5 |
| 6 | Вхідні двері в будівлю | 24,1 |
Характеристики теплопередачі трансмісії
Усереднені коефіцієнти теплопередачі трансмісією визначені згідно п. 8.2 ДСТУ Б А.2.2-12:2015
- Hx,H, для стін = 225 Вт/К
- Hx,H, для вікон = 253 Вт/К
- Hx,H, для перекриття = 103 Вт/К
- Hx,H, для дверей = 48 Вт/К
- Hx,H, для підлоги = 379 Вт/К
При розрахунках теплопередачі через світлопрозорі елементи, ефект нічний ізоляції на враховується.
Сумарна теплопередача Трансмісія розрахована згідно з формулами (9) та (10) ДСТУ Б А.2.2-12 діє до: 2015 для кожного місця приведена в таблиці 4.6.2 згідно режиму опалення.
Характеристики теплопередачі вентиляцією.
Величина повітрообміну при вентиляції прийнята на рівні кратності повітрообміну 1 годину-1. Наявність теплоутилізаційних установок в системі вентиляції будівлі не передбачено. Центрального попереднього підігріву і охолодження вентиляційного повітря не передбачено. Значення загального коефіцієнту теплопередачі вентиляції складають:
- Hx,H, для вентиляції = 1 333 Вт/К
Сумарна теплопередача вентиляцією розрахована згідно з формулами (22) і (23) ДСТУ Б А.2.2-12 діє до: 2015 для кожного місця і приведена в таблиці 5 для режиму опалення та в таблиці В.7 для режиму охолодження.
| Місяць року | Q, кВт*рік |
| Вентиляція | |
| Січень | 8 028 |
| Лютий | 7 038 |
| Березень | 6 286 |
| Квітень | 3 599 |
| Травень | - |
| .... | .... | ... | ... | ... | ... | ... | ... | ... | ... |
| Червень | 2 178 | 857 | 3 035 | 5 874 | 10 986 | 16 860 | 5,56 | 0,99 | 13 850 |
| Липень | 600 | 236 | 836 | 6 248 | 11 352 | 17 600 | 21,05 | 1,00 | 16 764 |
| Серпень | 1 650 | 649 | 2 300 | 5 820 | 11 352 | 17 173 | 7,47 | 1,00 | 14 882 |
| Вересень | 5 154 | 2 028 | 7 182 | 5 048 | 10 986 | 16 034 | 2,23 | 0,93 | - |
| Жовтень | 10 503 | 4 132 | 14 634 | 3 811 | 11 352 | 15 164 | 1,04 | 0,74 | - |
| Листопад | 14 665 | 5 769 | 20 434 | 1 753 | 10 986 | 12 739 | 0,62 | 0,54 | - |
| Грудень | 18 680 | 7 349 | 26 028 | 1 455 | 11 352 | 12 807 | 0,49 | 0,45 | - |
| Всього за рік | 121 801 | 47 919 | 169 720 | 49 327 | 133 665 | 182 991 | - | - | 45 495 |
енергоефективність будівель
7. Визначення класу енергетичної ефективності будівлі згідно ДСТУ Б А.2.2 -8.2010.
- Енергопотреби для опалення становить 68 863 кВт*год/рік.
- Енергопотреби для охолодження становить 45 495 кВт*год/рік.
- Енергопотреби для гарячого водопостачання складає 13 463 кВт*год/рік.
- Загальна енергопотреби для опалення, охолодження, ГВС = 127 821 кВт*год/рік.
- Розрахункова (фактична) питома енергопотреба = 47,5 кВт*час/м2.
9. Аналізується термін ефективної експлуатації теплоізоляційної оболонки будівлі та його елементів.
8. Визначення терміна ефективної експлуатації теплоізоляційної оболонки будівлі та її елементів.
В якості теплоізоляційних матеріалів зовнішніх огороджувальних конструкцій будівлі передбачається мінераловатних теплоізоляційних виробів.
Проектування теплоізоляційної оболонки будинків вироблялося з використанням теплоізоляційних матеріалів з терміном ефективної експлуатації, який відповідає вимогам ДСТУ Б В.2.6-189. У конструкціях зовнішніх стін з фасадною теплоізоляцією використовуються теплоізоляційні матеріали з терміном ефективної експлуатації не менше ніж розрахунковий термін експлуатації конструкцій згідно з ДСТУ Б В.2.6-35, ДСТУ Б В.2.6-36. Термін ефективності експлуатації теплоізоляційної оболонки та її елементів складає не менше 50 років, який відповідає вимогам п.1ю15 ДБН В.2.6-31 і підтверджується протаколе випробувань, проведених ДП НДІБК.
10. Важливим елементом є оцінка повітропроникності огороджувальних елементів для того, щоб уникнути проходження крізь них холодного повітря взимку і нагрітого влітку.
9. Розрахункова оцінка повітропроникності огороджувальних конструкцій.
Для огороджувальних конструкцій опалювальних будинків обов'язковим є виконання умови:
GK ≤ GKН,
Нормативна повітропроникність огороджувальних конструкцій, кг / (м2-год), визначена згідно з таблицею:
| Вид огороджувальної конструкції | Значення допустимої повітропроникності огороджувальної конструкції |
| Зовнішні непрозорі конструкції житлових і громадських будівель | 0,4 кг/(м2-год) |
| Стики між елементами (панелями) непрозорих конструкцій житлових і громадських будівель | 0,5 кг/(м2-год) |
| Світлопрозорі конструкції житлових і ... | 4,0 кг/(м2-год) |
Загалом розділ енергоефективності є досить складним розділом із застосуванням складних методик для розрахунку. Однак, у нас є достатньо досвіду і навичок, щоб допомогти Вам розробити якісний проект.
Якщо у вас виникли питання з енергозбереження або по розрахункам то Ви можете задати їх через форму зворотного зв'язку або по тел: +380503582282 (Viber), +380975153839 (Telegram)

З повагою керівник
відділу енергоефективності AkvilonPro
Бірюкович Павло
Вартість розробки розділу енергетичної ефективності дивись тут
Все про розділ енергоефективність в складі проектної документації читай тут:
Чому вам вигідно звертатися до нас?

Залиште Ваш комментар